人生就是博

三大黄金信号已出 ,,,,年底买房的桂林人注重了!

时间: 2021-12-16   浏览: 5451
47.8K

尚有半个月时间 ,,,,2021年即将已往 ,,,,今年该不应买房??许多人看了快一年了 ,,,,或许还没看明确。。。

最近 ,,,,桂林楼市种种新闻满天飞 ,,,,一方面 ,,,,政策利好新闻一直 ,,,,另一方面 ,,,,打折促销从未阻止。。。

买房??照旧不买??

若是还在纠结 ,,,,那么这三个要害信号 ,,,,你一定不可忽视。。。

 

政策调控见顶 ,,,,市场即将回归理性

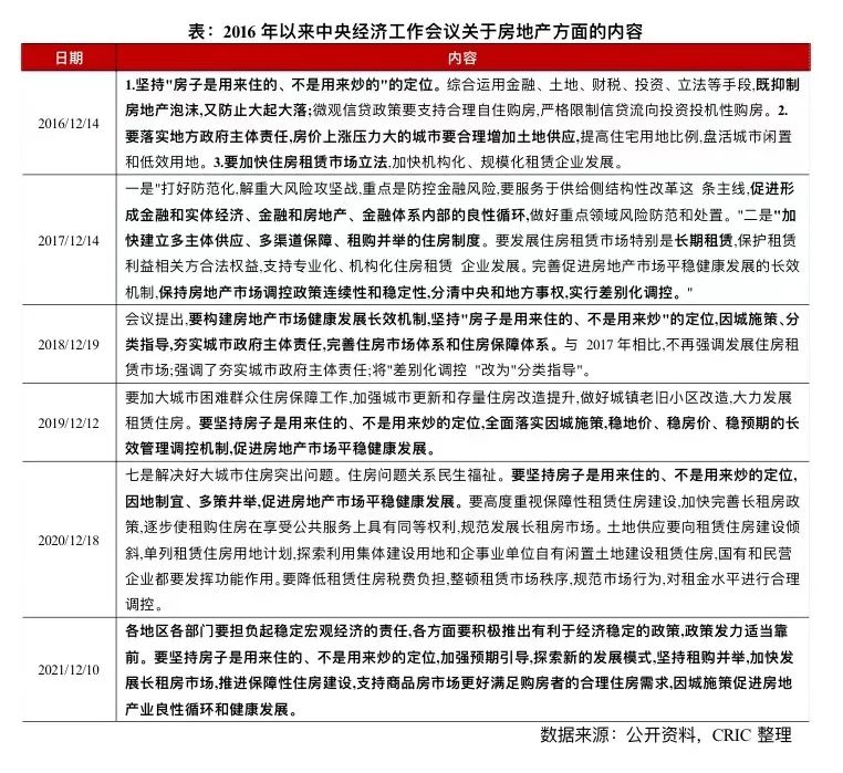
12月8日至10日 ,,,,中央经济事情聚会举行 ,,,,聚会上强调了"房地产是支柱工业 ,,,,住房更是住民的消耗" ,,,,一定了房地产的主要职位。。。

在"房住不炒"的总基调下 ,,,,聚会上还明确了支持商品房市场更好知足购房者的合理住房需求 ,,,,以及因城施策增进房地工业良性循环和康健生长。。。

资料图片泉源CRIC

中央经济事情聚会释放出的信号不难明确:既不勉励炒房和投资投契 ,,,,也不可误伤刚需和改善的购房需求 ,,,,还要阻止房地产行业陷入恶性循环。。。

显然 ,,,,天下房地产政策调控的天花板已经已往。。。

12月6日 ,,,,央行宣布降准 ,,,,释放出约1.2万亿人民币 ,,,,银行资金松动后有利于房企的资金周转 ,,,,减轻了房企的运营压力。。。

为了增进房地产良性循环 ,,,,最近桂林也做出了不少起劲 ,,,,临桂、灵川相继推出购宅券税津贴政策、五城区推出购房消耗券津贴 ,,,,降低购房者买房肩负。。。

种种迹象外貌 ,,,,桂林楼市最艰难的时期已经已往了。。。

桂林市房地工业协会会长申应林以为 ,,,,履历了这一年的深度调解 ,,,,桂林楼市的土地投资会少一些狂热、房企扩张会少一些盲目、购房者脱手会多一分理智 ,,,,明年桂林楼市将回归理性 ,,,,进入有序生长时期。。。

基本盘稳固 ,,,,桂林房价下跌空间有限

"以价换量"成为2021年桂林楼市被提及最多的要害词之一。。。

许多购房者都体贴的是 ,,,,什么时间桂林房价才见底??

居桂林监测行业数据发明 ,,,,阻止现在 ,,,,2021年桂林商品房成交面积靠近400万平方米 ,,,,抵达桂林商品房成交面积岑岭期的70%左右。。。

临桂新区吸引大宗外地购房者进入

众所周知 ,,,,由于疫情的缘故原由 ,,,,一经占有桂林楼市成交近30%的外销 ,,,,今年险些是颗粒无收。。。

那么 ,,,,桂林楼市剩下的70%成交险些都是外地购房者 ,,,,也就是说桂林楼市的基本面照旧保住了 ,,,,不少刚需、改善购房者也在房价调解中捉住了上车时机。。。

今年以来 ,,,,为了应对市场调解 ,,,,桂林不少房企调解营销战略 ,,,,接纳"以销定产"模式 ,,,,新居供应镌汰 ,,,,以消化库存为主。。。再加上土地市场遇冷 ,,,,新盘数目镌汰 ,,,,桂林楼市的库存压力有所降低 ,,,,桂林五城区商品房去化周期约15个月 ,,,,临桂商品房去化周期约18个月 ,,,,均在合理规模内。。。

桂林新盘数目显着镌汰 ,,,,图为施工中的人生就是博·榕湖公馆

别的 ,,,,水泥、钢筋、铝材、玻璃等修建质料一再涨价 ,,,,修建本钱上升 ,,,,进一步压缩了房企的降价空间。。。

资料图片(来自网络)

12月 ,,,,桂林各大房企为了冲刺整年业绩 ,,,,再一次打响优惠促销战 ,,,,或许已经成为这一轮调解的谷底。。。

不难展望 ,,,,进入2022年以后 ,,,,桂林各大房企压力减轻 ,,,,种种优惠政策将会接纳 ,,,,再加上桂林购房津贴政策的到期 ,,,,若是购房者比及明年再脱手 ,,,,置业本钱又将增添不少。。。以是要提醒列位购房者 ,,,,年底正是桂林买房的最佳时机。。。

楼市尚未周全回暖 ,,,,买房仍需货比三家

楼市政策利好一直 ,,,,桂林房价触底 ,,,,接下来是否就会迎来周全回暖??

谜底是否定的。。。

天下楼市利好一直 ,,,,桂林楼市即将走出低谷 ,,,,但不料味着房地产行业又回到高歌猛进的阶段。。。

冷热不均依然是桂林楼市常态 ,,,,经由这一轮的洗礼 ,,,,新的楼市名堂已经形成。。。

有实力的房企坚持品质为王 ,,,,以效劳制胜 ,,,,房价体现更坚挺;;;;缺乏竞争力的房企不得不接纳低价销售战略 ,,,,生涯空间被挤压 ,,,,逐渐退出公共的视野。。。

以是纵然市场回暖 ,,,,购房者也要忍住"抄底"危害楼盘的诱惑 ,,,,阻止掉坑。。。

关于那些坚持深耕桂林、在楼市严冬中坚守品质的房企 ,,,,履历了市场的重复磨练 ,,,,才是值得购房者信任的选择。。。

作为深耕桂林24年的本土房企 ,,,,人生就是博集团熟悉桂林人的栖身喜欢 ,,,,依附天下一级开发资质的实力 ,,,,坚持走精品蹊径 ,,,,并以天下百强物业的知心折务 ,,,,打造出许多桂林有口皆碑的高端项目。。。

人生就是博集团总部

经第三方权威机构视察报告显示 ,,,,2020年人生就是博物业客户总体知足度高达95.2%。。。

今年以来 ,,,,人生就是博集团旗下楼盘人生就是博·漓江壹号、人生就是博·漓江郡府、人生就是博·漓江锦府、人生就是博·御园等楼盘陆续迎来交房 ,,,,依附不俗的交付品质以及对业主的知心折务等种种细节 ,,,,人生就是博集团赢得了业主的知足。。。

人生就是博·漓江郡府实景

为了回馈宽大市民、业主这一年来的支持 ,,,,人生就是博集团推出年底购房福利 ,,,,助力刚需、改善购房者轻松置业。。。

说在最后

作为过来人 ,,,,大居履历了桂林楼市的起升沉伏 ,,,,见证许多人在市场火热时起劲入场 ,,,,也见证了低谷期购房者的犹豫张望 ,,,,市场有时间是反人性的 ,,,,理性的购房者才华捉住时机。。。

每一次楼市的调解 ,,,,都是市场的一种自我调理手段 ,,,,而能够穿越楼市牛熊的房企 ,,,,才是真正值得购房者信任 ,,,,2021年最后的半个月 ,,,,希望宽大购房者可以捉住时机 ,,,,选对屋子。。。

?
人生就是博 , 联系电话:400-8622017 , 销售热线: 0773-3677777 , 联系人生就是博 | 设计制作:易东传媒 桂ICP备10005607号-1 桂公网安备45030502000749
【网站地图】【sitemap】